2020 年 9 月 10 日,中国专业 IT 开发者社区 CSDN 正式推出全新升级的开源平台 CODE.CHINA(codechina.csdn.net)。面向国际化市场,具备使用 GitLab 最新高可靠部署方案、独立第三方平台等特点,拥有海量用户基础和品牌加持。
纵观近 30 年的科技创新,开源已成为全球技术应用和行业数字化发展的基石,尤其最近几年,开源的商业化得到了极大突破,开源正在成为全球科技的强劲驱动力。在开源生态中,开发者是最重要的核心生产力,中国开发者的数量已经成为世界第一,同时,随着以 AI 为代表的国产开源工具崛起,中国也正逐渐成为全球开源软件的主要使用者和核心贡献者,中国开源正在迎来黄金时代。在此背景下,中国专业 IT 开发者社区 CSDN,隆重推出全新升级的代码托管平台 CODE.CHINA。
CODE.CHINA 的使命与特点
CODE.CHINA 将秉承 CSDN 成就一亿技术人的使命,致力于服务全球中文开发者,参与开源、贡献开源、创造开源。
CODE.CHINA 具有以下几个特点:
独立第三方的开源平台:CODE.CHINA 作为独立的第三方开源社区,将无缝对接国内外各大公司、机构和个人开源项目。为开源开发者与用户架起桥梁,培养开发者使用和维护开源软件的良好习惯,培养和促进国内开源文化及社区的发展,打造强竞争力的软件开发环境。
海量的用户基础和品牌加持:作为国内专业开发者社区,CSDN 拥有 3100 万开发者用户和强大的流量基础,将极大助力于项目方运营专属社群,不断提升效率。
开放协作的国际化市场:CODE.CHINA 创建之始,就面向全球开源生态;同时,在发挥中国市场优势的情况下,与国外优秀开源项目充分对接,并助力其在中国市场化商业化的合作运营,多方合力创建开放、协作、共享的全球开源技术共同体。
CODE.CHINA 产品特色
最新上线的 CODE.CHINA 平台,基于全球顶级代码托管平台 GitLab 的最新版本搭建而成,完全继承了 GitLab 炉火纯青的 Git 仓库管理的功能,完善的权限管理、组织管理、分支管理、强大的 Merge Request 以及精巧实用的 WebIDE 功能。
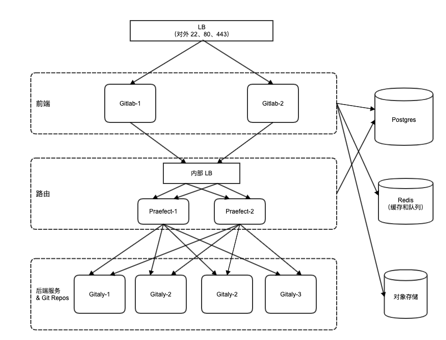
同时,CODE.CHINA 还采用了 GitLab 最新版本高可靠的部署方案,即前端部署 Web 服务、GitLab-Shell、Gitaly 仓库存储服务分离,保证系统弹性扩展,高可用、仓库数据安全。
在产品体验方面,CODE.CHINA 具备 GitLab 最先进的技术,并充分考虑中国用户的使用习惯。未来,CODE.CHINA 将紧随 GitLab,逐步开放 DevOps 功能,结合 CSDN 社区,为广大开发者提供开源软件开发、运营、学习全方位服务。
以开发者为本,共启开源新未来
早在 2013 年 CSDN 就推出了开源代码托管平台 CODE,历经 7 年摸索,如今随着中国开源商业化以及开源生态条件的日益成熟,开源已经成为开放式创新的核心力量,此次全面升级的 CODE.CHINA,将承载新时期的使命和责任。
CODE.CHINA 希望与开发者、行业伙伴和客户一起,积极探索开源如何在更广阔的领域、更多的场景,释放更大价值。在此,我们邀请更多的开发者入驻 CODE.CHINA 平台,使用开源、贡献开源,共同创造一个更好的开源生态。
CODE.CHINA 欢迎您的到来,项目入驻申请请扫描下方二维码或点击「阅读原文」。


